免 费 试 用

盾构管片正向设计软件——基于BIM技术的交互式盾构管片正向设计软件,集成几何尺寸、止水缝构造、螺栓孔布局及配筋等功能,软件支持单个管片的参数化建模及布局、自动生成施工图、管片智能配筋,确保了设计的灵活性与准确性,提高了盾构管片设计工作全流程效率。


软件的核心优势在于正向设计能力,它将复杂的盾构管片设计流程简化为一系列直观的交互操作,从而在保证结构安全的前提下,实现成本控制与进度管理的双重优化。
软件价值

01   实现轨道交通、长距离引调水、地下管廊等多行业盾构隧道的三维正向设计,大幅提升盾构管片“建模-配 筋-出图-出量”等工作的效率。


02   盾构管片正向设计软件高精度&参数化建模、管片排布及配筋,提前检测盾构管片构造冲突,优化配筋算法,减少材料浪费。


03   利用设计模型和施工测量数据相结合,指导盾构机的掘进姿态,出现偏离时可快速调整盾构机掘进参数,以确保盾构隧道按照设计线路掘进,确保施工质量。

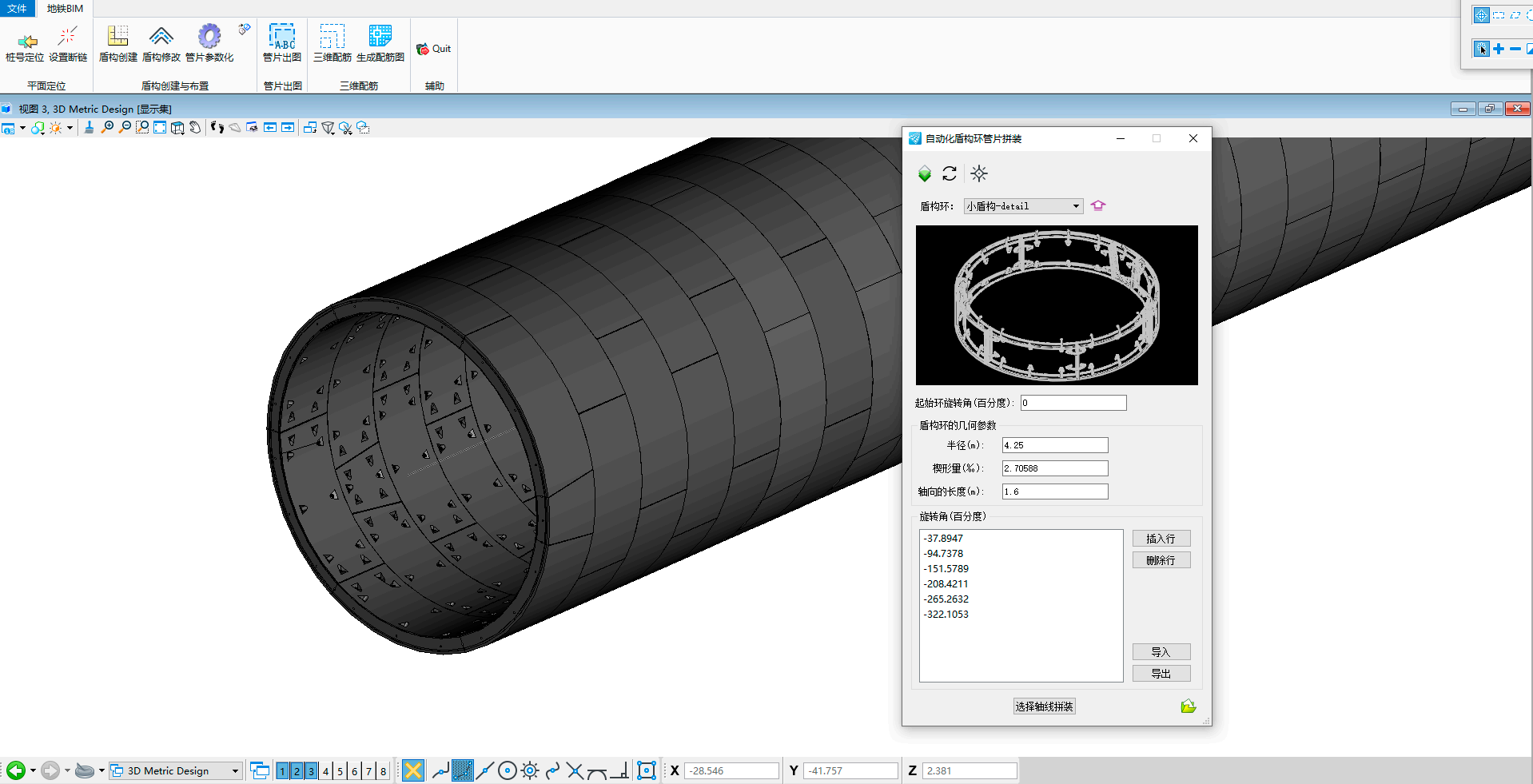
内容展示
封顶块管片结构图
管片衬砌圆环图
钢筋量表
配筋图
软件功能
盾构管片参数化创建
在交互界面输入管片相关设计参数和更多精细化设计选项后,自动生成管片环的三维模型。
盾构管片自动排布
选取相应管片单元并输入拼装参数沿线路自动拼装。
盾构管片自动配筋
基于管片参数化模型集成智能配筋算法,输入相应配筋参数,一键配筋。
盾构管片快速出图
基于管片参数化模型,开发智能出图系统,一键输出管片结构图,衬砌圆环图及配筋图。
盾构管片算量
基于管片参数化模型,结合工程量统计方法,一键输出管片混凝土量及钢筋量表。